Your Source for High-Quality New & Recycled Pallets
Custom-built pallets designed to meet your specific shipping requirements.
Sustainable Pallet and Crate Options
Choose from our selection of new, used, and recycled materials.
Export with Confidence with Our HT Pallets
Our pallets are heat-treated to meet strict international export standards.
Who Is Texas Pallets & Services?
Texas Pallets & Services (TPS) is a wooden pallet manufacturing company, ISO-9001:2015 Certified back in 2020 in alliance with DMD Custom Crates, with a recertification plan in the near future. We comply with heat-treated requirements as per the International Standards for Phytosanitary Measures Publication No. 15 (ISPM 15) for wood packaging material in international trade.
We build new, recycled, repaired, or remanufactured pieces based on the uniform standards for wooden pallets from the NWPCA (National Wooden Pallet and Container Association) as per customer requirements, offering manufacturing and Just-in-Time deliveries.
Our Vision
Growing with the developments in this industry, becoming foremost manufacturing company in the field of wooden pallets. Our efforts are directed towards the goals by specifically focusing on the basic fundamentals of excellence - consistency, quality & service.
Our Mission
Our mission is to gain trust and appreciation of clients by maintaining quality standards, economical pricing and assuring on-time transportation and logistic services, as well as establish and cherish the supplier-client relationship based on an open communication, mutual trust and respect.
Quality Policy
Offer wooden pallets of the highest standard quality for total customer satisfaction. Getting prepared for the future market & continuously making enviable developments to be in line with the constant change.
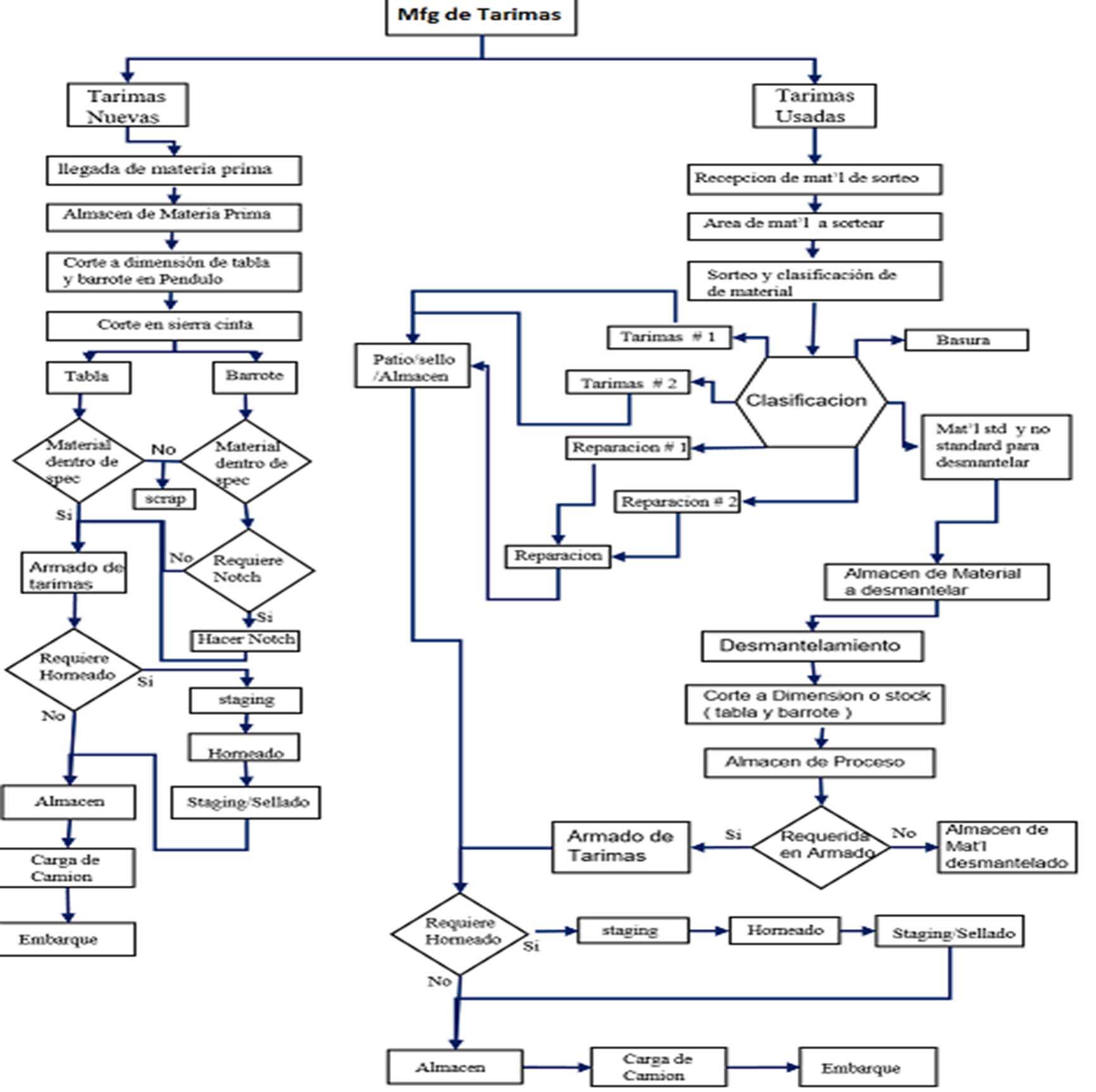
Our Process Flowchart
Serving The Border Region & South of New Mexico
Compliance & Regulatory Standards
Texas Pallets & Services complies with the International Standard of Phytosanitary Measures to reduce the risk of introduction and/or spread of pests associated with wood packaging (IPPC).
Transportation Units
Some of our transportation units include flatbed trailers, utility lowboy trailers, and HD pickup trucks.
| Quantity | Unit Type |
|---|---|
| 3 | Tractors/Truck |
| 20 | Dryvan Trailers |
| 1 | Enclosed trailer-Truck |
| 2 | Flatbed Trailers |
| 2 | Utility Lowboy trailers |
| 2 | HD Pickup trucks to pull the Utility Lowboy Trailers |
Our Customers















